
Quick Navigation
Installation
Hardware setup and driver installation
Configurations
Module types and combinations
Modules
Detailed module specifications
Analog I/O
Input and output specifications
Digital I/O
TDM interface configuration
Control Panel
Software configuration interface
API Control
Command-line and API documentation
Specifications
Complete technical specifications
Copyright © 2023 Echo Digital Audio Corporation. All rights reserved.No part of this manual may be reproduced or transmitted in any form or by any means, electronic or mechanical, including photocopying, recording, or by any information storage and retrieval system, without permission in writing from the publisher.Echo Test + Measurement and Echo AIO are registered trademarks of Echo Digital Audio Corporation. Windows is a trademark of Microsoft Corporation. macOS, Mac, and Macintosh are trademarks of Apple, Inc.Revision 3, June 20, 2023Echo Test + Measurement
402 E Carrillo St Ste A, Santa Barbara CA 93101 USA
echotm.com | [email protected] | +1 805-880-5590
Limited 3 Year Warranty
Limited 3 Year Warranty
Echo warrants its products to be free of manufacturing defects for a period of three years from the date of purchase. Any product covered under a valid Echo new product warranty—where the damage is not caused by owner misuse or abuse (see Warranty Exclusions, below)—will be repaired or replaced by Echo free of charge. Please see the full Echo Warranty Policy for more information.
Regulatory Compliance Information
Regulatory Compliance Information
CE Compliant - This product meets European Union safety and electromagnetic compatibility requirements.RoHS Notice: Echo Digital Audio has conformed and this product conforms, where applicable, to the European Union’s Directive 2002/95/EC on Restrictions of Hazardous Substances (RoHS) as well as the following sections of California law which refer to RoHS, namely sections 25214.10, 25214.10.2, and 58012, Health and Safety Code; Section 42475.2, Public Resources Code.WEEE: As with the disposal of all old electrical and electronic equipment, this product is not to be treated as regular household waste. Instead, it shall be handed over to the applicable collection point for the recycling of electrical and electronic equipment.
CE Compliant
RoHS
WEEE
CE Compliant
RoHS
WEEE1. Introduction
The Echo AIO Test System is a USB 2.0 compliant audio test platform compatible with ASIO and WASAPI drivers on Windows computers and Core Audio on Macintosh (Mac) computers. When coupled with a computer running test software, AIO forms a complete system for testing digital and analog audio electronics and acoustics in consumer and professional products. Echo AIO products are ideally suited for a high-volume production environment where testing occurs on a continual basis. Echo AIO combines the functionality of multiple pieces of test equipment into a single, integrated device for increased reliability at a reduced cost. In addition to audio testing, it has extensive capability to control measurement fixtures, simulate batteries for wearable products, and even measure environmental variables such as temperature, barometric pressure, and humidity, allowing baseline conditions to be established for factory production runs.

2. Installation
Hardware
1
Connect Power
Connect the locking power cable supplied with the AIO to the locking IEC C14 power inlet. Both locking and non-locking cables may be used. For reliability, the AIO does not have a power switch. The blue LED on the front panel indicates when power is applied and the AIO is operating.
Figure 3: Locking power cable

The universal AC input accepts 90 – 264 VAC at 50 or 60 Hz. The AIO, equipment connected to the AIO, and the test computer must all be connected to the same surge-protected power strip.
2
Connect USB
Connect the Type-B end of the supplied locking USB 2.0 “HI-SPEED” cable to the USB connector on the AIO, and the other end to the host computer. Both locking and non-locking cables may be used.
Figure 4: Locking USB cable

Echo Driver Software
Windows Installation
Download the AIO Windows driver from the downloads section of the Echo website and run the installer. This will install:- AIO control panel
- Latest firmware
- ASIO driver
- Command-line application
Although the AIO will automatically be recognized on Windows 10 or 11 and can function using only Windows’ built-in WASAPI driver, we recommend installing the Echo software to add control panel functionality, firmware updates, and ASIO driver support. Most professional audio and test applications support ASIO. The driver will appear in your software as “ASIO Echo AIO”.
macOS Installation
For Macintosh computers, support for USB audio is part of the macOS and its audio component, Core Audio. The AIO is automatically detected whenever it is powered on and connected to a Mac USB port.3rd Party Test and Measurement Software
The Echo AIO Test System may be used with a wide variety of 3rd party test and measurement software via the Echo AIO ASIO driver. Because ASIO is a digital interface, all levels are communicated between the hardware and software as digital values, and there’s no inherent conversion to actual analog I/O values when using an analog interface.Scaling Factors
| Type | Connector | Module | Scaling Factor |
|---|---|---|---|
| Outputs | |||
| Line (unbalanced) | AIO-L | 8.0 V/FS | |
| Line (balanced) | AIO-L | 16.0 V/FS | |
| Headphone | AIO-H | 3.0 V/FS | |
| Amplifier/Speaker | AIO-A, -S | 9.545 V/FS | |
| Inputs | |||
| Mic-Line | AIO-A, -H, -L, -S | 161.6 mFS/V | |
| Headphone Impedance VMON | AIO-H | 333.3 mFS/V | |
| Headphone Impedance IMON* | AIO-H | 8.0 FS/V | |
| Speaker Impedance VMON | AIO-S | 80.80 mFS/V | |
| Speaker Impedance IMON* | AIO-S | 161.6 mFS/V |
3. Hardware Configurations
The Echo AIO Test System is available in different hardware configurations (models) depending on the module type and position installed in the chassis. The product name is based on the combination of installed modules (i.e.: AIO-SA has one AIO-S and one AIO-A module).Common AIO Configurations
| Model… | Inner Module | Outer Module | Mic/Line Inputs | Line Outputs | HP Outputs | Amp Outputs | Impedance |
|---|---|---|---|---|---|---|---|
| AIO-A1 | AIO-A | - | 4 | - | - | 2 | - |
| AIO-A2 | AIO-A | AIO-A | 8 | - | - | 4 | - |
| AIO-AH | AIO-A | AIO-H | 6 | - | 2 | 2 | 1 |
| AIO-H1 | AIO-H | - | 2 | - | 2 | - | 1 |
| AIO-H2 | AIO-H | AIO-H | 4 | - | 4 | - | 2 |
| AIO-L1 | AIO-L | - | 4 | 2 | - | - | - |
| AIO-L2 | AIO-L | AIO-L | 8 | 4 | - | - | - |
| AIO-S1 | AIO-S | - | 2 | - | - | 2 | 1 |
| AIO-S2 | AIO-S | AIO-S | 4 | - | - | 4 | 2 |
| AIO-SA | AIO-S | AIO-A | 6 | - | - | 3 | 1 |
| AIO-SL | AIO-S | AIO-L | 6 | 2 | - | 2 | 1 |
Additional configurations are possible, as long as they follow these rules:a. Any combination of two analog audio modules (A, H, L or S) may be ordered, with either module in the inner or outer slot.b. Any analog audio module (A, H, L or S) may be ordered for the inner slot, along with a T module in the outer slot.c. For a single-module unit, the analog modules (A, H, L, or S) may be placed in either slot.
4. Hardware Modules

Acoustic (AIO-A)
The Acoustic test module is designed for making basic acoustic measurements of a device under test (DUT)—typically a speaker or driver. Ideal for use with measurement microphones, ear simulators, artificial heads, speakers, actuators, and mouth simulators. AIO-A maps to the audio driver as 4 input channels and 2 output channels.
Headphone (AIO-H)
The Headphone test module is designed for making advanced acoustic and impedance measurements of a device under test (DUT)—typically wired headphones, headsets, earbuds, and hearing protection devices. It maps to the audio driver as 4 input channels and 2 output channels.- Inputs 1 and 2: Front panel Mic/Line inputs
- Input 3: Remote voltage sense terminals (+ and -) on Euroblock connectors
- Input 4: Internal current sense resistor for impedance measurement

Line (AIO-L)
The Line-level test module is designed for making basic acoustic and electrical measurements of a device under test (DUT). It features balanced line outputs, useful for:- Interfacing to balanced audio devices
- Interfacing to single-ended devices where ground isolation is desired

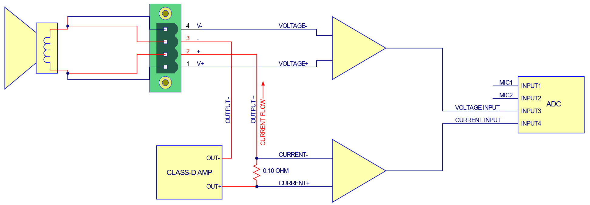
Speaker (AIO-S)
The Speaker test module is designed for making advanced acoustic and impedance measurements of a device under test (DUT)—typically a speaker or driver. Maps to the audio driver as 4 input channels and 2 output channels.- Inputs 1 and 2: Front panel Mic/Line inputs
- Input 3: Remote voltage sense terminals (V+ and V-) on SPKR Euroblock
- Input 4: Internal 0.1 Ω current sense resistor for impedance measurement

TDM (AIO-T)
The TDM test module provides a 10 channel TDM (Time-Division Multiplexed) interface for connection directly to audio converters or other ICs. Maps to the audio driver as 10 input channels and 10 output channels.Features:- Master/Slave operation modes
- Support for 2 channel (I2S or DSP format), 4 channel, or 8 channel modes
- Five BNC connectors (MCLK, SCLK, SYNC, OUT, IN)
5. Analog IO
Microphone/Line Inputs
Inputs with BNC connectors are available for connecting:- Externally polarized microphones
- Prepolarized constant current (CCP/IEPE/ICP, 4 mA) microphones
- Unbalanced line-level inputs
- Input gain (1x, 10x, 100x)
- Constant current supply
- TEDS reading
The mic/line inputs accommodate a very wide range of input voltages, from extremely low-level dynamic microphones to line level inputs. Use the lowest gain setting needed for best dynamic range.
TEDS
Transducer Electronic Data Sheet (TEDS) is an industry standard (IEEE 1451) memory device attached to a microphone or other transducer, storing:- Transducer identification
- Calibration data
- Correction data
- Manufacturer information
Using TEDS data does not account for the effects of age, temperature, humidity and barometric pressure. Calibration using external calibrators is the recommended best practice.
Line-level Outputs
The AIO-L module has two outputs with Euroblock connectors for connecting line-level devices. The outputs are differential with (+), (-), and ground connections.Headphone Outputs
Amplified outputs with Euroblock connectors are provided for driving headphones and earbuds. The Left and Right outputs are single-ended and share a common ground.Voltage Monitor on Input 3 (VMON)
Voltage measured directly at the speaker terminals is monitored on input 3 of the AIO-H module using two wires connected from the headphone terminals directly to the (VL) and (VR) remote sense terminals.Current Monitor on Input 4 (IMON)
Precision current sense resistors are placed in series with the outputs. The sense resistor voltage can be used to derive the current through the connected driver.
The left or right channel is selected via the AIO control panel. There are no external connections to these current sense resistors or circuits.
Amplifier Outputs
Amplified (class D) outputs with Euroblock connectors are provided for driving speakers or other devices. The outputs are single ended with (+) and (-) connections. Both outputs are biased at ~7.5V.Voltage Monitor on Input 3 (VMON)
Voltage measured directly at the speaker terminals is monitored on input 3 of the AIO-S module using two separate wires connected from the speaker terminals to the (V+) and (V-) terminals. By connecting directly at the speakers, the voltage drop across the speaker wires does not affect the measurement.Current Monitor on Input 4 (IMON)
A precision 0.1 Ω current sense resistor is placed in series with the + side of the SPKR output for current monitoring and impedance calculation. The voltage across the sense resistor is monitored on input 4 of the AIO-S module. There are no external connections to this current sense resistor or circuit.
6. Digital IO
TDM
The AIO-T module provides up to 10 digital I/O channels through a TDM (Time-Division Multiplexed) interface, for connection directly to audio converters or other ICs.Operating Modes
MASTER mode: Connectors configured as:- Four outputs: MCLK, SCLK, SYNC, OUT
- One input: IN
- Two outputs: MCLK, OUT
- Three inputs: IN, SCLK, SYNC
Connectors
- MCLK: 24.576 MHz master clock output
- SCLK: Bit clock output (MASTER) or input (SLAVE). Polarity and bits per frame are programmable. SCLK may also be set to be disabled, outputting a constant “0” logic level.
- SYNC: Frame synchronization output (MASTER) or input (SLAVE). SYNC is used to signal the start of an audio frame. Width, polarity, and phase relationship to the audio data are programmable in the control panel.
- OUT: Data output, up to 10 channels of 24-bit audio
- IN: Data input, up to 10 channels of 24-bit audio
Logic Levels
I/O logic levels can be set to either 1.8V or 3.3V via the control panel, command line interface, or APIs.Termination
- Outputs: High-drive capable with 50 Ω series resistance
- Inputs: 10K Ω input impedance
Configuration
| Setting | Description |
|---|---|
| Clock direction | Clock sink mode: MCLK, SCLK, and SYNC are inputs Clock source mode: MCLK, SCLK, and SYNC are outputs |
| Bits per frame / bits per word | 256 bits/frame, 24 bits/word: 10 channels 256 bits/frame, 32 bits/word: 8 channels 128 bits/frame: 4 channels 64 bits/frame: 2 channels |
| Invert SCLK | Not inverted: Data and FSYNC clock out on falling edge Inverted: Data and FSYNC clock out on rising edge |
| Advance output | Disabled: Audio output aligned with audio input Enabled: Audio output advanced specified bits before input |
| Delay FSYNC and INPUT | Delays FSYNC and audio input sampling by ½ bit |
| FSYNC position | Sets position of positive portion of FSYNC relative to start of frame |
| FSYNC width | Sets the width of FSYNC in bits |
7. Control Panel
Overview
The control panel controls and monitors the following AIO hardware functions:- Analog input and output gain
- Constant-current power to microphones
- TEDS data
- Level meters
- Firmware update
- WASAPI and ASIO driver settings
- Clock source and status
- Diagnostic logging and directory
The control panel is for AIO hardware control only. It does not perform any audio analysis.
Channels Tab
The Channels tab shows the input and output channels of the connected AIO test system.
Outputs
- Level display: Horizontal bar graph and numerical display
- Units selection: dBFS, dBV, Vrms, etc.
- Module-specific controls and indicators

Inputs
- Level display: Horizontal bar graph and numerical display
- TEDS: Displays TEDS information from attached microphones
- Gain: Sets gain to 1x, 10x, or 100x
- CCP: Enables constant current supply for prepolarized microphones

TEDS Data Window

TEDS data is not automatically transferred to the audio analysis software—it must be copied and pasted or manually entered. Data may be easily copied by clicking the icon to the right of each line.
TDM Tab
The TDM tab is displayed if the AIO test system has an AIO-T module installed.
DC Power Supply
- DC 5V power: Enable/disable fixed 5V output
- Variable DC power: Enable/disable variable output
- Target voltage: Set desired output voltage
- Measured voltage/current: Display actual output values
- Current range: Set measurement range
- Overcurrent threshold: Set protection limit
Aux Control
- AUX In: Indicators showing state of Aux In ports
- AUX Out: Controls to set Aux Out ports to True or False
PTH
Pressure, temperature, and humidity data readouts from attached PTH sensor (optional).Options Tab
Contains information about the connected AIO test system and configuration options.
Device
- Firmware: Current version and update options
- Auto-update firmware: Automatic update prompts
- Custom name: Set unique USB device name
- Logging: Enable diagnostic logging
Clock
- Source: Internal, USB, or TDM
- Status: Clock lock indicator
- Sample rate: ASIO clock rate
Control Panel
- Show window when AIO connects: Auto-display on connection
- Show system tray icon: System tray visibility
- GPU accelerated rendering: Hardware acceleration for meters
Driver
- Version: Installed driver version
- ASIO name: Driver name in measurement software
- Windows system audio (WASAPI): Enable WASAPI support
File Menu

Help Menu
Contains version information and build date of the currently installed control panel application.
8. Programmatic Control
Command-line Application
The command-line application is primarily used for configuring an AIO test system from another application. This is especially useful for automating AIO setup as part of your test sequence.- Windows: Installed with the Echo AIO Driver
- macOS: Copy command-line application and EchoAIOInterface.dylib library to a folder
Command-line Reference
Download the complete AIO Command-line Reference documentation
API
AIO includes a C library dll which makes it possible to control the AIO test system from your own code.API Reference
Visit the Echo AIO API Example GitHub repository
9. Specifications
Data
Microphone / Line Inputs
| Parameter | Specification |
|---|---|
| Input impedance | 1 MΩ |
| Input coupling | AC |
| Input gain | 1x, 10x, and 100x |
| Voltage, full scale (1x gain) | 8.75 Vpk (+15.8 dBV) |
| Voltage, maximum | ±15 Vpk |
| Frequency response | ±0.01 dB (10 Hz – 22 kHz) @ 48k SR ±0.01 dB (10 Hz – 44 kHz) @ 96k SR ±1 dB (10 Hz – 86 kHz) @ 192k SR |
| Input bandwidth (-3 dB @ 192k SR) | 94 kHz |
| Dynamic range (20 kHz BW) | 112 dB |
| THD+N (1x gain, 20 kHz BW) | < -105 dB (20 Hz – 20 kHz) |
| Noise, residual | 17 µV |
| IMD (SMPTE 4:1 @ full scale) | -95 dB |
| Crosstalk | < -122 dB (20 Hz – 20 kHz) |
| Phase error | < ±0.1° @ 20 kHz |
| Constant current supply | CCP/IEPE/ICP, 4 mA |
| TEDS reader | IEEE 1451.4 Class 1 |
Line Outputs
| Parameter | Specification |
|---|---|
| Output impedance | 102 Ω |
| Output coupling | DC |
| Minimum load | 600 Ω |
| Voltage, maximum | 16 Vrms (+24 dBV) balanced 8 Vrms (+18 dBV) unbalanced |
| DC offset, range | ±22.6 VDC (bal); ±11.3 VDC (unbal) |
| DC offset, residual | < ±1.6 mV |
| Frequency response | ±0.01 dB (10 Hz – 21 kHz) @ 48k SR ±0.01 dB (10 Hz – 43 kHz) @ 96k SR ±1 dB (10 Hz – 75 kHz) @ 192k SR |
| Output bandwidth (-3 dB @ 192k SR) | 90 kHz |
| Dynamic range (20 kHz BW) | 120 dB |
| THD+N (20 kHz BW) | < -102 dB (20 Hz – 20 kHz) |
| Noise, residual | 17 µV (bal), 8.5 µV (unbal) |
| IMD (SMPTE 4:1 @ full scale) | -101 dB |
| Crosstalk | < -122 dB (20 Hz – 20 kHz) |
| Phase error | < ±0.1° @ 20 kHz |
Headphone Outputs
| Parameter | Specification |
|---|---|
| Output impedance | 350 mΩ |
| Output coupling | DC |
| Load, minimum | 16 Ω |
| Voltage, maximum | 3 Vrms (+9.5 dBV) (≥ 32 Ω load) |
| Current, maximum | 125 mA |
| DC offset, range | ±4.24 VDC (≥ 32 Ω load) ±2.8 VDC (16 Ω load) |
| DC offset, residual | < ±6 mV |
| Power output (20 Hz – 20 kHz) | 281 mW @ < 0.0016% THD+N (32 Ω) 250 mW @ < 0.0019% THD+N (16 Ω) |
| Frequency response | ±0.01 dB (10 Hz – 21 kHz) @ 48k SR ±0.01 dB (10 Hz – 43 kHz) @ 96k SR ±1 dB (10 Hz – 75 kHz) @ 192k SR |
| Output bandwidth (-3 dB @ 192k SR) | 89 kHz |
| Dynamic range (20 kHz BW) | 120 dB |
| Noise, residual | 2.8 µV |
| IMD (SMPTE 4:1) | < -82 dB (> 375 µW) |
| Crosstalk | < -119 dB (20 Hz – 20 kHz) |
| Phase error | < ±0.1° @ 20 kHz |
| Impedance measurement accuracy | ≤ 1% (20 Hz – 20 kHz) |
Amplifier / Speaker Outputs
| Parameter | Specification |
|---|---|
| Output impedance | 190 mΩ (amp), 290 mΩ (spkr) |
| Output coupling | AC |
| Load, minimum | 4 Ω |
| Voltage, full scale | 9.475 Vrms (8 Ω load) |
| DC offset, residual | < ±6 mV |
| Power output (20 Hz – 20 kHz) | 10 W @ <0.2% THD+N (8 Ω) 6 W @ <0.3% THD+N (4 Ω) |
| Frequency response | ±0.2 dB (10 Hz – 20 kHz) (8 Ω load) |
| Output bandwidth (-3 dB @ 192k SR) | 44 kHz |
| Dynamic range (20 kHz BW) | 100 dB |
| Noise, residual | 100 µV |
| IMD (SMPTE 4:1) | < -53 dB (≥ 0.5 mW) |
| Crosstalk | < -70 dB (20 Hz – 20 kHz) |
| Phase error | < ±1.2° @ 20 kHz |
| Impedance measurement accuracy | ≤ 0.5% (20 Hz – 20 kHz) |
TDM
| Parameter | Specification |
|---|---|
| Channels | 2, 4, 8, or 10 |
| Clock source | Internal or external |
| Bits per frame | 64, 128, or 256 |
| Bits per sample | 24 or 32 |
| Frame sync width | 1 – 128 bits |
| Frame sync position | Bit 0 – 255 |
| Sample rate | 44.1k, 48k |
GPIO
| Parameter | Specification |
|---|---|
| Inputs and outputs | 8/8 |
| Input level | TTL |
| Output type | Open drain, 250 mA max |
Environmental Sensor (PTH)
| Parameter | Specification |
|---|---|
| Atmospheric pressure | 260 to 1260 hPa absolute |
| Ambient temperature | -40 °C – 90 °C ±0.2° |
| Humidity | ±1.5 % relative humidity |
DC Power
| Parameter | Specification |
|---|---|
| Fixed DC power supply | 5 VDC, 1 A max |
| Battery simulator, output | 600mVDC – 5 VDC, 1 A max, with current measurement |
| Battery simulator, setting resolution | 1 mV |
General
| Parameter | Specification |
|---|---|
| Power | 90 – 264 VAC, 50/60 Hz, 60 W |
| Dimensions | 17.5” (44.4 cm) x 8.75” (22.2 cm) x 1.75” (4.4 cm) |
| Weight | 42.5 lbs (19.3 kg) |
Graphs
Frequency Response Graphs
- Mic/Line Input
- Line Output
- Headphone Output
- Amplifier Output





Contact Echo for info or support.











